Conductive atomic force microscopy
Conductive atomic force microscopy (C-AFM) or current sensing atomic force microscopy (CS-AFM) is a mode in atomic force microscopy (AFM) that simultaneously measures the topography of a material and the electric current flow at the contact point of the tip with the surface of the sample. The topography is measured by detecting the deflection of the cantilever using an optical system (laser + photodiode), while the current is detected using a current-to-voltage preamplifier.[1] The fact that the CAFM uses two different detection systems (optical for the topography and preamplifier for the current) is a strong advantage compared to scanning tunneling microscopy (STM). Basically, in STM the topography picture is constructed based on the current flowing between the tip and the sample (the distance can be calculated depending on the current). Therefore, when a portion of a sample is scanned with an STM, it is not possible to discern if the current fluctuations are related to a change in the topography (due to surface roughness) or to a change in the sample conductivity (due to intrinsic inhomogeneities).
_and_current_(right)_maps_collected_with_CAFM_on_a_polycrystalline_HfO2_stack.png.webp)
The CAFM is usually operated in contact mode; the tip can be kept at one location while the voltage and current signals are applied/read, or it can be moved to scan a specific region of the sample under a constant voltage (and the current is collected). Recently, some manufacturers provide the option of measuring the current in semi-contact mode.[2] The CAFM was first developed by Sean O'Shea and co-workers at the University of Cambridge in 1993,[3] and it is referred to in the literature by several names, including C-AFM, local-conductivity AFM (LC-AFM), conductive probe AFM (CP-AFM), conductive scanning probe microscopy (C-SPM) or conductive scanning force microscopy (C-SFM), although CAFM is the most widespread.
Working principle
In order to transform an AFM into a CAFM, three elements are required: i) the probe tip must be conductive, ii) a voltage source is needed to apply a potential difference between the tip and the sample holder, and iii) a preamplifier is used to convert the (analogical) current signal into (digital) voltages that can be read by the computer.[1] In CAFM experiments, the sample is usually fixed on the sample holder using a conductive tape or paste, being silver paints the most widespread.[4] A Faraday cage is also convenient to isolate the sample from any external electrical interference. Using this setup, when a potential difference is imposed between tip and sample an electrical field is generated, which results in a net current flowing from tip-to-sample or vice versa. The currents collected by the CAFM obey the relationship:
where I is the total current flowing through the tip/sample nanojunction, J is the current density and Aeff is the effective emission area through which electrons can flow (from now on we will refer to it just as effective area).[1] The most common mistake in CAFM research is to assume that the effective emission area (Aeff) equals the physical contact area (Ac). Strictly, this assumption is erroneous because in many different tip/sample systems the electrical field applied may propagate laterally. For example, when the CAFM tip is placed on a metal the lateral conductivity of the sample is very high, making (in principle) the whole sample surface area electrically connected (Aeff equals the area covered by the metallic film/electrode).[5][6] Aeff has been defined as:"the sum of all those infinitesimal spatial locations on the surface of the sample that are electrically connected to the CAFM tip (the potential difference is negligible). As such, Aeff is a virtual entity that summarizes all electrically relevant effects within the tip/sample contact system into a single value, over which the current density is assumed to be constant."[1] Therefore, when the CAFM tip is placed in contact with a metal (a metallic sample or just a metallic pad on an insulator), the lateral conductivity of the metal is very high, and the CAFM tip can be understood as a current collector (nanosized probestation);[1][5][6] on the contrary, if the CAFM tip is placed directly on an insulator, it acts as a nanosized electrode and provides a very high lateral resolution. The value of Aeff when a Pt-Ir coated tip (with a typical radius of 20 nm) is placed on a SiO2 insulating film has been calculated to be typically 50 nm2.[7][8][9][10][11][12][13] The value of Aeff can fluctuate depending on the environmental conditions, and it can range from 1 nm2 in ultra high vacuum (UHV) to 300 nm2 in very humid environments.[14][15][16] On well-defined single crystal surfaces under UHV conditions it has even been demonstrated that measurements of the local conductivity with atomic resolution are possible.[17]
Applications

CAFM was initially used in the field of nanoelectronics to monitor the electrical properties of thin dielectrics with very high lateral resolution. The first CAFM development in 1993 had the goal of studying the local tunneling currents through 12 nm thick SiO2 films.[3] In 1995 and 1996, O'Shea[18] and Ruskell[19] further improved the lateral resolution of the CAFM technique, achieving values of 10 nm and 8 nm, respectively. This enhanced resolution allowed to observe the first topographic-current correlations, and the inhomogeneity observed in the current maps was associated to the presence of local native defects in the oxide. Following works by Olbrich[20][21][22] and Ebersberger[23] reported that, in SiO2 films thinner than 5 nm, the tunneling current increases exponentially with thickness reductions. Consequently, thickness fluctuations of tenths of nanometer in the SiO2 film could create electrically weak spots that reduce the reliability of the whole dielectric film, as the dielectric breakdown (BD) is a stochastic process. The capability of the CAFM for determining the thickness of thin oxides was further demonstrated by Frammelsberger and co-workers[7][24] who statistically analyzed more than 7200 I-V curves, and reported SiO2 thicknesses with a sensitivity of ±0.3 nm. Other local phenomena like charge trapping,[25] trap assisted tunneling[26][27][28][29][30][31] and stress induced leakage current (SILC)[32] can be also easily monitored with CAFM. In general, the CAFM can monitor the effect of any process that introduces local changes in the structure of the dielectric, including thermal annealing,[33][34][12][35][36][16][37] dopping[38] and irradiation,[39][40][41] among others.

Apart from monitoring the electrical properties of a dielectric, the CAFM can be also used to alter its properties by applying an electrical field locally. In particular, the CAFM is especially useful to determine which locations of the samples lead to premature BD, which can provide essential information about the reliability of the samples. The CAFM also helped to confirm the percolation theory of the BD by experimentally proving that this is a very local phenomenon that occurs in small areas typically below 100 nm2.[32] Lateral propagations of the BD event can also be detected by CAFM.[15][42][43] The severity of the BD event can also be studied from the dielectric breakdown induced epitaxy,[26][44][45][46] which can be observed from subsequent topographic images collected with the CAFM after the voltage ramp. Similarly, the analysis of the BD recovery (resistive switching, RS) can also be monitored by CAFM.[47][48][49][50] All the capabilities of the CAFM for studying resistive switching in dielectrics have been summarized in the review article of reference.[51] Unlike a normal AFM, the CAFM can be also used to perform local photolithography via bias-assisted local anodic oxidation (LAO). Nowadays the CAFM technique has expanded to many other fields of science, including physics, materials science, chemistry and engineering (among many others), and it has been used to study different materials and/or structures, including nanoparticles,[52][53] molecules,[54] nanowires,[55] carbon nanotubes,[56] two dimensional (2D) materials,[57][58][59][60][61] coatings,[62][63][64] photoelectricity[65] and piezoelectricity[66] (among others). As of June 14 of 2016, the CAFM had been used in 1325 journal research articles, and it has become a popular tool in nanosciences.[1]
CAFM probes

The main problem of the CAFM is that the probes are more expensive and wear out faster than those used in topographic AFM maps, mainly due to the high current densities flowing through the tip/sample nanojunction, but also due to lateral friction. The premature degradation of a CAFM tip not only increases the cost of the experiments, but also reduces the reliability of the data collected. For this reason, when using CAFM, tip conductivity characterization (using a reference sample) before and after the experiments is highly recommended; only if the CAFM tip holds the same conductivity before and after is the data collected considered reliable. The first types of conductive nanoprobes used in CAFM experiments, which are still widely used nowadays, consist on standard silicon nanoprobes (as those used in topographic AFM measurements) varnished with thin metallic films, including Pt, Au, Ru, Ti and Cr, among others.[3][7][67] The varnish should be thick enough to withstand the large current densities and frictions, and at the same time thin enough to not increase significantly the radius of the tip apex, maintaining its sharpness and ensuring a high lateral resolution of the CAFM technique. As mentioned, the lifetime of the metal-varnished tips for CAFM experiments is much shorter than in any other AFM mode, mainly due to metallic varnish melting and loss of tip mass during the scans. To solve this problem, CAFM silicon tips varnished with hard materials like phosphorus-doped diamond have appeared.[67] The main problems of diamond-coapted CAFM tips are: i) they are much more expensive, and ii) they are very stiff and can damage (scratch) the surface of the samples under tests. Another option is to use sharpened metallic wires as the tip, but also the use of hone techniques increases their price (compared to metal-coated Si tips). Furthermore, these tips can also degrade (lose their conductivity) by particle adhesion. A cheap and effective methodology to protect CAFM tips from degrading is to coat them with graphene, which can withstand well the high current densities and mechanical friction. Moreover, graphene is inert and slows down particle adhesion to the tip apex.
The preamplifier

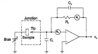
The analogical current signals flowing through the tip/sample nanojunction are sent to the preamplifier, which transforms them into digital voltages that can be read by the data acquisition (DAQ) card of the computer. Many manufacturers integrate the preamplifier in the so-called "CAFM application module", which is a removable component that can be fixed to the AFM (usually very near to the tip to minimize the electrical noise) to perform conductivity measurements. Similarly, many other modules allow AFMs to perform other operations, like scanning capacitance microscopy (SCM) or scanning spreading resistance microscopy (SSRM). In most CAFM experiments the currents measured typically can range between a few picoamperes and hundreds of microamperes, while the voltages readable by the DAQ card usually range between -3 V to +3V.[68] Therefore, the preamplifier needs to provide a very low noise and a high transimpedance (gain). Figure 2 shows the simplified schematic of a typical low noise preamplifier for CAFM measurements,[69] in which some elements can be distinguished: i) an operational amplifier with high input impedance; ii) a feedback resistor (Rf) and its parasite capacitor (Cs) and Johnson noise (et) associated effects; iii) a noise voltage source associated to the operational amplifier (en); and iv) a capacitance associated to the input interconnections (Ci). A correct selection of the electrical components is essential to achieve good and reliable CAFM data acquisition. For example, the value of Rf is not trivial: a very high value of Rf improves the noise-signal ratio, while reduces the bandwidth of the preamplifier. Therefore, the value of Rf should be chosen to provide enough bandwidth and a noise level below the current values that we want to measure. The parameter en can be easily reduced by using a commercial low noise operational amplifier. The capacitance associated to the connections (Ci) can be easily minimized by placing the preamplifier as near as possible to the conductive tip. The company FEMTO, one of the world leading manufacturers of preamplifiers compatible with CAFMs, can provide devices with electrical noise as low as 3 fA and a gain up to 1013 V/A.[70] Nevertheless, the main limitation of CAFM preamplifiers is their narrow current dynamic range, which usually allows collecting electrical signals only within three or four orders of magnitude (or even less). To solve this problem preamplifiers with an adjustable gain can be used to focus on specific ranges.[70] A more sophisticated solution for this problem is to combine the CAFM with a sourcemeter,[71][72] semiconductor parameter analyzer or with a logarithmic preamplifier,[73] which can capture the currents flowing through the tip/sample system at any range and with a high resolution.
References
- Lanza, Mario (2017). Conductive Atomic Force Microscopy. Berlin, Germany: Wiley-VCH. p. 400. ISBN 978-3-527-34091-0.
- "PeakForce TUNA - Bruker AFM Probes". www.brukerafmprobes.com. Retrieved 2017-02-04.
- Murrell, M. P.; Welland, M. E.; O'Shea, S. J.; Wong, T. M. H.; Barnes, J. R.; McKinnon, A. W.; Heyns, M.; Verhaverbeke, S. (1993-02-15). "Spatially resolved electrical measurements of SiO2 gate oxides using atomic force microscopy". Applied Physics Letters. 62 (7): 786–788. Bibcode:1993ApPhL..62..786M. doi:10.1063/1.108579. ISSN 0003-6951.
- "Silver Paints/Pastes : SPI Supplies". www.2spi.com. Retrieved 2017-02-04.
- Rommel, Mathias; Jambreck, Joachim D.; Lemberger, Martin; Bauer, Anton J.; Frey, Lothar; Murakami, Katsuhisa; Richter, Christoph; Weinzierl, Philipp (2012-11-29). "Influence of parasitic capacitances on conductive AFM I-V measurements and approaches for its reduction". Journal of Vacuum Science & Technology B, Nanotechnology and Microelectronics: Materials, Processing, Measurement, and Phenomena. 31 (1): 01A108. Bibcode:2013JVSTB..31aA108R. doi:10.1116/1.4768679. ISSN 2166-2746.
- Yanev, V.; Erlbacher, T.; Rommel, M.; Bauer, A.J.; Frey, L. (July 2009). "Comparative study between conventional macroscopic IV techniques and advanced AFM based methods for electrical characterization of dielectrics at the nanoscale". Microelectronic Engineering. 86 (7–9): 1911–1914. doi:10.1016/j.mee.2009.03.094.
- Frammelsberger, Werner; Benstetter, Guenther; Kiely, Janice; Stamp, Richard (2007-01-30). "C-AFM-based thickness determination of thin and ultra-thin SiO2 films by use of different conductive-coated probe tips". Applied Surface Science. 253 (7): 3615–3626. Bibcode:2007ApSS..253.3615F. doi:10.1016/j.apsusc.2006.07.070.
- Zhang, Kai; Lanza, Mario; Shen, Ziyong; Fu, Qiang; Hou, Shimin; Porti, Marc; Nafría, Montserrat (2014-05-04). "Analysis of Factors in the Nanoscale Physical and Electrical Characterization of High-K Materials by Conductive Atomic Force Microscope". Integrated Ferroelectrics. 153 (1): 1–8. doi:10.1080/10584587.2014.902280. ISSN 1058-4587.
- Pirrotta, Onofrio; Larcher, Luca; Lanza, Mario; Padovani, Andrea; Porti, Marc; Nafría, Montserrat; Bersuker, Gennadi (2013-10-01). "Leakage current through the poly-crystalline HfO2: Trap densities at grains and grain boundaries". Journal of Applied Physics. 114 (13): 134503–134503–5. Bibcode:2013JAP...114m4503P. doi:10.1063/1.4823854. ISSN 0021-8979.
- Lanza, M.; Porti, M.; Nafria, M.; Aymerich, X.; Sebastiani, A.; Ghidini, G.; Vedda, A.; Fasoli, M. (2009-12-01). "Combined Nanoscale and Device-Level Degradation Analysis of Layers of MOS Nonvolatile Memory Devices". IEEE Transactions on Device and Materials Reliability. 9 (4): 529–536. doi:10.1109/TDMR.2009.2027228. ISSN 1530-4388.
- Lanza, M.; Porti, M.; Nafría, M.; Aymerich, X.; Ghidini, G.; Sebastiani, A. (September 2009). "Trapped charge and stress induced leakage current (SILC) in tunnel SiO2 layers of de-processed MOS non-volatile memory devices observed at the nanoscale". Microelectronics Reliability. 49 (9–11): 1188–1191. doi:10.1016/j.microrel.2009.06.016.
- Lanza, M.; Porti, M.; Nafria, M.; Aymerich, X.; Benstetter, G.; Lodermeier, E.; Ranzinger, H.; Jaschke, G.; Teichert, S.; Wilde, L.; Michalowski, P. (July 2009). "Crystallization and silicon diffusion nanoscale effects on the electrical properties of Al2O3 based devices". Microelectronic Engineering. 86 (7–9): 1921–1924. doi:10.1016/j.mee.2009.03.020.
- Lanza, M.; Porti, M.; Nafria, M.; Benstetter, G.; Frammelsberger, W.; Ranzinger, H.; Lodermeier, E.; Jaschke, G. (September 2007). "Influence of the manufacturing process on the electrical properties of thin (<4 nm) Hafnium based high-k stacks observed with CAFM". Microelectronics Reliability. 47 (9–11): 1424–1428. doi:10.1016/j.microrel.2007.07.045.
- Lanza, M.; Porti, M.; Nafría, M.; Aymerich, X.; Whittaker, E.; Hamilton, B. (2010-10-01). "Note: Electrical resolution during conductive atomic force microscopy measurements under different environmental conditions and contact forces". Review of Scientific Instruments. 81 (10): 106110–106110–3. Bibcode:2010RScI...81j6110L. doi:10.1063/1.3491956. ISSN 0034-6748. PMID 21034138.
- Lanza, M.; Porti, M.; Nafría, M.; Aymerich, X.; Whittaker, E.; Hamilton, B. (September 2010). "UHV CAFM characterization of high-k dielectrics: Effect of the technique resolution on the pre- and post-breakdown electrical measurements". Microelectronics Reliability. 50 (9–11): 1312–1315. doi:10.1016/j.microrel.2010.07.049.
- Lanza, Mario; Iglesias, Vanessa; Porti, Marc; Nafria, Montse; Aymerich, Xavier (2011-01-31). "Polycrystallization effects on the nanoscale electrical properties of high-k dielectrics". Nanoscale Research Letters. 6 (1): 108. Bibcode:2011NRL.....6..108L. doi:10.1186/1556-276x-6-108. ISSN 1556-276X. PMC 3211152. PMID 21711617.
- Rodenbücher, C.; Bihlmayer, G.; Speier, W.; Kubacki, J.; Wojtyniak, M.; Rogala, M.; Wrana, D.; Krok, F.; Szot, K. (2018). "Local surface conductivity of transition metal oxides mapped with true atomic resolution". Nanoscale. 10 (24): 11498–11505. doi:10.1039/C8NR02562B. PMID 29888770. S2CID 47013247.
- O'Shea, S. J.; Atta, R. M.; Murrell, M. P.; Welland, M. E. (1995-09-01). "Conducting atomic force microscopy study of silicon dioxide breakdown". Journal of Vacuum Science & Technology B: Microelectronics and Nanometer Structures Processing, Measurement, and Phenomena. 13 (5): 1945–1952. Bibcode:1995JVSTB..13.1945O. doi:10.1116/1.588113. ISSN 1071-1023.
- Ruskell, Todd G.; Workman, Richard K.; Chen, Dong; Sarid, Dror; Dahl, Sarah; Gilbert, Stephen (1996-01-01). "High resolution Fowler‐Nordheim field emission maps of thin silicon oxide layers". Applied Physics Letters. 68 (1): 93–95. Bibcode:1996ApPhL..68...93R. doi:10.1063/1.116782. ISSN 0003-6951.
- Olbrich, A.; Ebersberger, B.; Boit, C. (1998-03-01). Nanoscale electrical characterization of thin oxides with conducting atomic force microscopy. 1998 IEEE International Reliability Physics Symposium Proceedings. 36th Annual (Cat. No.98CH36173). pp. 163–168. doi:10.1109/RELPHY.1998.670490. ISBN 978-0-7803-4400-6.
- Olbrich, Alexander; Ebersberger, Bernd; Boit, Christian (1998-11-19). "Conducting atomic force microscopy for nanoscale electrical characterization of thin SiO2". Applied Physics Letters. 73 (21): 3114–3116. Bibcode:1998ApPhL..73.3114O. doi:10.1063/1.122690. ISSN 0003-6951.
- Olbrich, Alexander; Ebersberger, Bernd; Boit, Christian; Vancea, J.; Hoffmarm, H. (June 1999). "A new AFM-based tool for testing dielectric quality and reliability on a nanometer scale". Microelectronics Reliability. 39 (6–7): 941–946. doi:10.1016/S0026-2714(99)00127-4.
- Ebersberger, B.; Boit, C.; Benzinger, H.; Gunther, E. (1996-04-01). Thickness mapping of thin dielectrics with emission microscopy and conductive atomic force microscopy for assessment of dielectrics reliability. Proceedings of International Reliability Physics Symposium. pp. 126–130. doi:10.1109/RELPHY.1996.492072. ISBN 978-0-7803-2753-5.
- Frammelsberger, Werner; Benstetter, Guenther; Kiely, Janice; Stamp, Richard (2006). "Thickness determination of thin and ultra-thin SiO2 films by C-AFM IV-spectroscopy". Applied Surface Science. 252 (6): 2375–2388. Bibcode:2006ApSS..252.2375F. doi:10.1016/j.apsusc.2005.04.010.
- Polspoel, W.; Vandervorst, W. (March 2007). "Evaluation of trap creation and charging in thin SiO2 using both SCM and C-AFM". Microelectronic Engineering. 84 (3): 495–500. doi:10.1016/j.mee.2006.10.074.
- Nasyrov, K. A.; Shaimeev, S. S.; Gritsenko, V. A. (2009-12-24). "Trap-assisted tunneling hole injection in SiO2: Experiment and theory". Journal of Experimental and Theoretical Physics. 109 (5): 786. Bibcode:2009JETP..109..786N. doi:10.1134/S1063776109110089. ISSN 1063-7761.
- Fiorenza, Patrick; Polspoel, Wouter; Vandervorst, Wilfried (2006-05-29). "Conductive atomic force microscopy studies of thin SiO2 layer degradation". Applied Physics Letters. 88 (22): 222104. Bibcode:2006ApPhL..88v2104F. doi:10.1063/1.2208370. ISSN 0003-6951.
- Wu, You-Lin; Lin, Shi-Tin (2006-03-01). "Two-trap-assisted tunneling model for post-breakdown I-V characteristics in ultrathin silicon dioxide". IEEE Transactions on Device and Materials Reliability. 6 (1): 75–80. doi:10.1109/TDMR.2006.870351. ISSN 1530-4388.
- Pakes, C. I.; Ramelow, S.; Prawer, S.; Jamieson, D. N. (2004-04-13). "Nanoscale electrical characterization of trap-assisted quasibreakdown fluctuations in SiO2". Applied Physics Letters. 84 (16): 3142–3144. Bibcode:2004ApPhL..84.3142P. doi:10.1063/1.1712033. ISSN 0003-6951.
- Degraeve, R.; Kaczer, B.; Schuler, F.; Lorenzini, M.; Wellekens, D.; Hendrickx, P.; Houdt, J. Van; Haspeslagh, L.; Tempel, G. (2001-12-01). Statistical model for stress-induced leakage current and pre-breakdown current jumps in ultra-thin oxide layers. International Electron Devices Meeting. Technical Digest (Cat. No.01CH37224). pp. 6.2.1–6.2.4. doi:10.1109/IEDM.2001.979447. ISBN 978-0-7803-7050-0.
- Porti, M.; Nafría, M.; Aymerich, X.; Olbrich, A.; Ebersberger, B. (2002-01-29). "Electrical characterization of stressed and broken down SiO2 films at a nanometer scale using a conductive atomic force microscope". Journal of Applied Physics. 91 (4): 2071–2079. Bibcode:2002JAP....91.2071P. doi:10.1063/1.1430542. ISSN 0021-8979.
- Tan, Tingting; Liu, Zhengtang; Tian, Hao; Liu, Wenting (2010-07-25). "Low voltage stress-induced leakage current in HfO2 dielectric films". Materials Science and Engineering: B. 171 (1–3): 159–161. doi:10.1016/j.mseb.2010.03.091.
- Ang, D. S.; Ong, Y. C.; O'Shea, S. J.; Pey, K. L.; Tung, C. H.; Kawanago, T.; Kakushima, K.; Iwai, H. (2008-05-12). "Polarity dependent breakdown of the high-κ∕SiOx gate stack: A phenomenological explanation by scanning tunneling microscopy". Applied Physics Letters. 92 (19): 192904. Bibcode:2008ApPhL..92s2904A. doi:10.1063/1.2926655. ISSN 0003-6951.
- Lu, X. B.; Zhang, X.; Huang, R.; Lu, H. B.; Chen, Z. H.; Zhou, H. W.; Wang, X. P.; Nguyen, B. Y.; Wang, C. Z. (2004-10-01). Effect of post-annealing on the physical and electrical properties of LaAlO3 gate dielectrics. Proceedings. 7th International Conference on Solid-State and Integrated Circuits Technology, 2004. 1. pp. 419–422 vol.1. doi:10.1109/ICSICT.2004.1435039. ISBN 978-0-7803-8511-5.
- Lanza, M.; Porti, M.; Nafría, M.; Aymerich, X.; Benstetter, G.; Lodermeier, E.; Ranzinger, H.; Jaschke, G.; Teichert, S. (2011-03-01). "Conductivity and Charge Trapping After Electrical Stress in Amorphous and Polycrystalline Devices Studied With AFM-Related Techniques". IEEE Transactions on Nanotechnology. 10 (2): 344–351. Bibcode:2011ITNan..10..344L. doi:10.1109/TNANO.2010.2041935. ISSN 1536-125X.
- Bayerl, A.; Lanza, M.; Porti, M.; Nafria, M.; Aymerich, X.; Campabadal, F.; Benstetter, G. (2011-09-01). "Nanoscale and Device Level Gate Conduction Variability of High-k Dielectrics-Based Metal-Oxide-Semiconductor Structures". IEEE Transactions on Device and Materials Reliability. 11 (3): 495–501. doi:10.1109/TDMR.2011.2161087. ISSN 1530-4388.
- Bayerl, Albin; Lanza, Mario; Aguilera, Lidia; Porti, Marc; Nafría, Montserrat; Aymerich, Xavier; Gendt, Stefan de (June 2013). "Nanoscale and device level electrical behavior of annealed ALD Hf-based gate oxide stacks grown with different precursors". Microelectronics Reliability. 53 (6): 867–871. doi:10.1016/j.microrel.2013.02.005.
- Muenstermann, Ruth; Menke, Tobias; Dittmann, Regina; Mi, Shaobo; Jia, Chun-Lin; Park, Daesung; Mayer, Joachim (2010-12-15). "Correlation between growth kinetics and nanoscale resistive switching properties of SrTiO3 thin films". Journal of Applied Physics. 108 (12): 124504–124504–8. Bibcode:2010JAP...108l4504M. doi:10.1063/1.3520674. ISSN 0021-8979.
- Wu, Y. L.; Lin, S. T.; Chang, T. M.; Liou, J. J. (2007-06-01). "Nanoscale Bias-Annealing Effect in Postirradiated Thin Silicon Dioxide Films Observed by Conductive Atomic Force Microscopy". IEEE Transactions on Device and Materials Reliability. 7 (2): 351–355. doi:10.1109/TDMR.2007.901069. ISSN 1530-4388.
- Wu, You-Lin; Lin, Shi-Tin; Chang, Tsung-Min; Liou, Juin J. (February 2007). "Reliability study of ultrathin oxide films subject to irradiation-then-stress treatment using conductive atomic force microscopy". Microelectronics Reliability. 47 (2–3): 419–421. doi:10.1016/j.microrel.2006.05.014.
- Porti, M.; Nafria, N.; Gerardin, S.; Aymerich, X.; Cester, A.; Paccagnella, A.; Ghidini, G. (2009-01-01). "Implanted and irradiated SiO2∕Si structure electrical properties at the nanoscale". Journal of Vacuum Science & Technology B: Microelectronics and Nanometer Structures Processing, Measurement, and Phenomena. 27 (1): 421–425. Bibcode:2009JVSTB..27..421P. doi:10.1116/1.3043475. ISSN 1071-1023.
- Blasco, X.; Nafría, M.; Aymerich, X.; Vandervorst, W. (2005). "Comparison of SiO2 and HfO2∕SiO2 gate stacks electrical behaviour at a nanometre scale with CAFM". Electronics Letters. 41 (12): 719. doi:10.1049/el:20050805.
- Wu, You-Lin; Lin, Shi-Tin (February 2008). "Breakdown spots propagation in ultra-thin SiO2 films under repetitive ramped voltage stress using conductive atomic force microscopy". Journal of Physics and Chemistry of Solids. 69 (2–3): 470–474. Bibcode:2008JPCS...69..470W. doi:10.1016/j.jpcs.2007.07.077.
- Tung, C. H.; Pey, K. L.; Lin, W. H.; Radhakrishnan, M. K. (2002-09-01). "Polarity-dependent dielectric breakdown-induced epitaxy (DBIE) in Si MOSFETs". IEEE Electron Device Letters. 23 (9): 526–528. Bibcode:2002IEDL...23..526T. doi:10.1109/LED.2002.802662. ISSN 0741-3106.
- Polspoel, W.; Favia, P.; Mody, J.; Bender, H.; Vandervorst, W. (2009-07-15). "Physical degradation of gate dielectrics induced by local electrical stress using conductive atomic force microscopy". Journal of Applied Physics. 106 (2): 024101–024101–7. Bibcode:2009JAP...106b4101P. doi:10.1063/1.3153965. ISSN 0021-8979.
- Porti, M.; Nafría, M.; Blüm, M. C.; Aymerich, X.; Sadewasser, S. (2003-06-10). "Atomic force microscope topographical artifacts after the dielectric breakdown of ultrathin SiO2 films". Surface Science. 532–535: 727–731. Bibcode:2003SurSc.532..727P. doi:10.1016/S0039-6028(03)00150-X.
- Lanza, M.; Bersuker, G.; Porti, M.; Miranda, E.; Nafría, M.; Aymerich, X. (2012-11-05). "Resistive switching in hafnium dioxide layers: Local phenomenon at grain boundaries". Applied Physics Letters. 101 (19): 193502. Bibcode:2012ApPhL.101s3502L. doi:10.1063/1.4765342. ISSN 0003-6951.
- Lanza, M.; Zhang, K.; Porti, M.; Nafría, M.; Shen, Z. Y.; Liu, L. F.; Kang, J. F.; Gilmer, D.; Bersuker, G. (2012-03-19). "Grain boundaries as preferential sites for resistive switching in the HfO2 resistive random access memory structures". Applied Physics Letters. 100 (12): 123508. Bibcode:2012ApPhL.100l3508L. doi:10.1063/1.3697648. ISSN 0003-6951.
- Shi, Yuanyuan; Ji, Yanfeng; Hui, Fei; Nafria, Montserrat; Porti, Marc; Bersuker, Gennadi; Lanza, Mario (2015-04-01). "In Situ Demonstration of the Link Between Mechanical Strength and Resistive Switching in Resistive Random-Access Memories". Advanced Electronic Materials. 1 (4): n/a. doi:10.1002/aelm.201400058. ISSN 2199-160X.
- Shi, Yuanyuan; Ji, Yanfeng; Hui, Fei; Iglesias, Vanessa; Porti, Marc; Nafria, Montserrat; Miranda, Enrique; Bersuker, Gennadi; Lanza, Mario (2014-08-08). "(Invited) Elucidating the Origin of Resistive Switching in Ultrathin Hafnium Oxides through High Spatial Resolution Tools". ECS Transactions. 64 (14): 19–28. doi:10.1149/06414.0019ecst. ISSN 1938-6737.
- Lanza, Mario (2014-03-13). "A Review on Resistive Switching in High-k Dielectrics: A Nanoscale Point of View Using Conductive Atomic Force Microscope". Materials. 7 (3): 2155–2182. Bibcode:2014Mate....7.2155L. doi:10.3390/ma7032155. PMC 5453275. PMID 28788561.
- Sze, J. Y.; Tay, B. K.; Pakes, C. I.; Jamieson, D. N.; Prawer, S. (2005-09-15). "Conducting Ni nanoparticles in an ion-modified polymer". Journal of Applied Physics. 98 (6): 066101–066101–3. Bibcode:2005JAP....98f6101S. doi:10.1063/1.2014938. ISSN 0021-8979.
- Shi, Yuanyuan; Ji, Yanfeng; Sun, Hui; Hui, Fei; Hu, Jianchen; Wu, Yaxi; Fang, Jianlong; Lin, Hao; Wang, Jianxiang (2015-07-16). "Nanoscale characterization of PM2.5 airborne pollutants reveals high adhesiveness and aggregation capability of soot particles". Scientific Reports. 5: 11232. Bibcode:2015NatSR...511232S. doi:10.1038/srep11232. ISSN 2045-2322. PMC 4503936. PMID 26177695.
- Cui, X. D.; Primak, A.; Zarate, X.; Tomfohr, J.; Sankey, O. F.; Moore, A. L.; Moore, T. A.; Gust, D.; Harris, G. (2001-10-19). "Reproducible Measurement of Single-Molecule Conductivity". Science. 294 (5542): 571–574. Bibcode:2001Sci...294..571C. doi:10.1126/science.1064354. ISSN 0036-8075. PMID 11641492.
- Wang, Zhong Lin; Song, Jinhui (2006-04-14). "Piezoelectric Nanogenerators Based on Zinc Oxide Nanowire Arrays". Science. 312 (5771): 242–246. Bibcode:2006Sci...312..242W. doi:10.1126/science.1124005. ISSN 0036-8075. PMID 16614215.
- Zhou, Chongwu; Kong, Jing; Dai, Hongjie (2000-03-14). "Electrical measurements of individual semiconducting single-walled carbon nanotubes of various diameters". Applied Physics Letters. 76 (12): 1597–1599. Bibcode:2000ApPhL..76.1597Z. doi:10.1063/1.126107. ISSN 0003-6951. S2CID 17973840.
- Iglesias, V.; Porti, M.; Nafría, M.; Aymerich, X.; Dudek, P.; Schroeder, T.; Bersuker, G. (2010-12-27). "Correlation between the nanoscale electrical and morphological properties of crystallized hafnium oxide-based metal oxide semiconductor structures". Applied Physics Letters. 97 (26): 262906. Bibcode:2010ApPhL..97z2906I. doi:10.1063/1.3533257. ISSN 0003-6951.
- Vecchio, Carmelo; Sonde, Sushant; Bongiorno, Corrado; Rambach, Martin; Yakimova, Rositza; Raineri, Vito; Giannazzo, Filippo (2011-03-29). "Nanoscale structural characterization of epitaxial graphene grown on off-axis 4H-SiC (0001)". Nanoscale Research Letters. 6 (1): 269. Bibcode:2011NRL.....6..269V. doi:10.1186/1556-276x-6-269. ISSN 1556-276X. PMC 3211332. PMID 21711803.
- Giannazzo, Filippo; Sonde, Sushant; Rimini, Emanuele; Raineri, Vito (2011-01-31). "Lateral homogeneity of the electronic properties in pristine and ion-irradiated graphene probed by scanning capacitance spectroscopy". Nanoscale Research Letters. 6 (1): 109. Bibcode:2011NRL.....6..109G. doi:10.1186/1556-276x-6-109. ISSN 1556-276X. PMC 3211153. PMID 21711643.
- Ji, Yanfeng; Pan, Chengbin; Zhang, Meiyun; Long, Shibing; Lian, Xiaojuan; Miao, Feng; Hui, Fei; Shi, Yuanyuan; Larcher, Luca; Wu, Ernest; Lanza, Mario (2016-01-04). "Boron nitride as two dimensional dielectric: Reliability and dielectric breakdown". Applied Physics Letters. 108 (1): 012905. Bibcode:2016ApPhL.108a2905J. doi:10.1063/1.4939131. ISSN 0003-6951.
- Lanza, Mario; Wang, Yan; Gao, Teng; Bayerl, Albin; Porti, Marc; Nafria, Montserrat; Zhou, Yangbo; Jing, Guangyin; Zhang, Yanfeng (2013-05-21). "Electrical and mechanical performance of graphene sheets exposed to oxidative environments". Nano Research. 6 (7): 485–495. doi:10.1007/s12274-013-0326-6. ISSN 1998-0124.
- Tan, Susheng; Tang, Zhiyong; Liang, Xiaorong; Kotov, Nicholas A. (2004-09-01). "Resonance Tunneling Diode Structures on CdTe Nanowires Made by Conductive AFM". Nano Letters. 4 (9): 1637–1641. Bibcode:2004NanoL...4.1637T. doi:10.1021/nl0492077. ISSN 1530-6984.
- Jiang, Lanlan; Xiao, Na; Wang, Bingru; Grustan-Gutierrez, Enric; Jing, Xu; Babor, Petr; Kolíbal, Miroslav; Lu, Guangyuan; Wu, Tianru (2017-01-26). "High-resolution characterization of hexagonal boron nitride coatings exposed to aqueous and air oxidative environments". Nano Research. 10 (6): 2046–2055. doi:10.1007/s12274-016-1393-2. ISSN 1998-0124.
- Shi, Yuanyuan; Ji, Yanfeng; Hui, Fei; Wu, Hai-Hua; Lanza, Mario (2014-09-04). "Ageing mechanisms and reliability of graphene-based electrodes". Nano Research. 7 (12): 1820–1831. doi:10.1007/s12274-014-0542-8. ISSN 1998-0124.
- Howell, Sarah L.; Padalkar, Sonal; Yoon, KunHo; Li, Qiming; Koleske, Daniel D.; Wierer, Jonathan J.; Wang, George T.; Lauhon, Lincoln J. (2013-11-13). "Spatial Mapping of Efficiency of GaN/InGaN Nanowire Array Solar Cells Using Scanning Photocurrent Microscopy". Nano Letters. 13 (11): 5123–5128. Bibcode:2013NanoL..13.5123H. doi:10.1021/nl402331u. ISSN 1530-6984. PMID 24099617.
- Pan, Chengbin; Hu, Jianchen; Grustan-Gutierrez, Enric; Hoang, Minh Tuan; Duan, Huiling; Yvonnet, Julien; Mitrushchenkov, Alexander; Chambaud, Gilberte; Lanza, Mario (2016-04-21). "Suppression of nanowire clustering in hybrid energy harvesters". J. Mater. Chem. C. 4 (16): 3646–3653. doi:10.1039/c6tc00468g. ISSN 2050-7534.
- "NanoWorld".
- "National Instriuments".
- Tiedje, T.; Brown, A. (1990-07-15). "Performance limits for the scanning tunneling microscope". Journal of Applied Physics. 68 (2): 649–654. Bibcode:1990JAP....68..649T. doi:10.1063/1.346794. ISSN 0021-8979.
- "FEMTO". Retrieved 4 February 2016.
- Lanza, M.; Bayerl, A.; Gao, T.; Porti, M.; Nafria, M.; Jing, G. Y.; Zhang, Y. F.; Liu, Z. F.; Duan, H. L. (2013-03-13). "Graphene-Coated Atomic Force Microscope Tips for Reliable Nanoscale Electrical Characterization". Advanced Materials. 25 (10): 1440–1444. doi:10.1002/adma.201204380. ISSN 1521-4095. PMID 23280635.
- Hui, Fei; Vajha, Pujashree; Shi, Yuanyuan; Ji, Yanfeng; Duan, Huiling; Padovani, Andrea; Larcher, Luca; Li, Xiao Rong; Lanza, Mario (2016-04-21). "Moving graphene devices from lab to market: advanced graphene-coated nanoprobes". Nanoscale. 8 (16): 8466–8473. Bibcode:2016Nanos...8.8466H. doi:10.1039/c5nr06235g. ISSN 2040-3372. PMID 26593053.
- Aguilera, L.; Lanza, M.; Porti, M.; Grifoll, J.; Nafría, M.; Aymerich, X. (2008-07-01). "Improving the electrical performance of a conductive atomic force microscope with a logarithmic current-to-voltage converter". Review of Scientific Instruments. 79 (7): 073701–073701–5. Bibcode:2008RScI...79g3701A. doi:10.1063/1.2952058. ISSN 0034-6748. PMID 18681702.
