Burning Man Project
The Burning Man Project is the organization that annually plans, manages, and builds Burning Man on the dry lake of the Black Rock Desert in northwestern Nevada. The company coordinates the year-round, behind-the-scenes work needed to build and remove a temporary city of 80,000 people.[1]
![]() | |
| Predecessor | Black Rock City LLC |
|---|---|
| Formation | May 22, 1997 |
| Headquarters | 660 Alabama Street, San Francisco, CA |
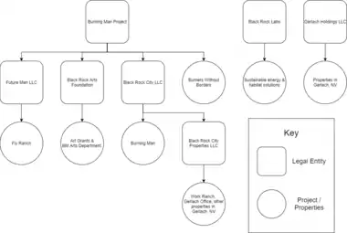
| Subsidiaries | Black Rock City LLC Black Rock Arts Foundation Future Man LLC |
| Website | https://burningman.org/ |
Burning Man ticket sales provide a multimillion-dollar budget for the organization. These revenues help the organization obtain required permits from the Bureau of Land Management, rent portable toilets and equipment, secure medical, fire, and law enforcement services, and cover other organizational expenses.
History
1986 to 1996
In the first ten years of Burning Man's history, from 1986 to 1996, the annual event was fully anarchical and run largely by the Cacophony Society. Due to an increased need for structure and planning after a tumultuous[2] 1996 year, Burning Man 97 LLC was formed to run next year's event on May 22, 1997.[3]
1997 to 2010
For the first time, the event was run by a legitimate business; rules were implemented, and the Department of Public Works was formed to oversee the task of setting up a city of 10,000 people. Consequently, 1997 was the first year that the city had a planned layout and a map. The intent of the founders was to dissolve and form a new LLC for each event cycle, as evident by the fact that Burning Man 98 LLC was formed on November 24, 1997;[4] this was deemed entirely unsustainable in the business world, however.[5] On February 4, 1999,[6] Black Rock City LLC was formed as an organization to run Burning Man in the long term, then an event of 23,000 people.[7][8]
On May 8, 2001,[9] The Black Rock Arts Foundation was founded as a separate nonprofit to promote Civic engagement and to help fund Interactive art.[10]
Additionally, Black Rock Solar was formed on May 21, 2008.[11] The organization "promotes environmental stewardship, economic development and energy independence by providing not-for-profit entities, tribes and underserved communities with access to clean energy, education, and job training."[12]

Decommodification LLC was formed on November 23, 2010[13] to prepare for the transition to a nonprofit that would begin the following year.
2011 to 2013
On June 2, 2011,[14] Burning Man Project was formed as a California 501(c)(3) organization. The formation and reorganization was contested by some of the LLC board members,[15] but it carried through.
In the middle of the restructuring, the nonprofit Burners Without Borders was formed on August 21, 2012.[16] They describe themselves as an organization "whose goal is to unlock the creativity of local communities to solve problems that bring about meaningful change."[17] The following year, two LLCs were formed to hold the various property assets of the Burning Man Project. Black Rock City Properties LLC was formed on November 21, 2013,[18] and Gerlach Holdings LLC was formed shortly after on December 19, 2013.[19] Together they hold properties such as the Gerlach Office and the Work Ranch.
On December 27, 2013,[20] Black Rock City LLC was finally made a subsidiary of the new Burning Man Project.
References
- "Burning Man 2019 Special Recreation Permit Special Stipulations" (PDF). July 24, 2019.
- "Burning Man Timeline - 1996". burningman.org. Retrieved 2020-02-10.
- "BURNING MAN 97, LLC – Nevada Companies Directory". Retrieved 2020-02-10.
- "BURNING MAN 98, LLC – Nevada Companies Directory". Retrieved 2020-02-10.
- "1997 Event Archive". Burning Man. Retrieved 2020-02-10.
- "BLACK ROCK CITY LLC – Nevada Companies Directory". Retrieved 2020-02-10.
- "Burning Man Timeline - 1999". burningman.org. Retrieved 2020-02-10.
- "Original forms of LLC". CA Secretary of State. Retrieved 22 July 2020.
- "BLACK ROCK ARTS FOUNDATION". opencorporates.com. Retrieved 2020-02-10.
- "About Black Rock Arts | Black Rock Arts Foundation". blackrockarts.org. Retrieved 2020-02-10.
- "BLACK ROCK SOLAR". opencorporates.com. Retrieved 2020-02-10.
- "Black Rock Solar". Burning Man. Retrieved 2020-02-10.
- "DECOMMODIFICATION LLC". opencorporates.com. Retrieved 2020-02-10.
- "BURNING MAN PROJECT". opencorporates.com. Retrieved 2020-02-21.
- "Man on the move". San Francisco Bay Guardian Archive 1966–2014. Retrieved 2020-02-21.
- "BURNERS WITHOUT BORDERS". opencorporates.com. Retrieved 2020-02-21.
- "Mission". Burners Without Borders. Retrieved 2020-02-21.
- "BLACK ROCK CITY PROPERTIES LLC". opencorporates.com. Retrieved 2020-02-21.
- "GERLACH HOLDINGS LLC". opencorporates.com. Retrieved 2020-02-21.
- "Burning Man Transitions to Non-Profit Organization". Burning Man Journal. Retrieved 2020-02-21.
- "Burning Man's Nonprofit Financial Information Released". Burning Man Journal. Retrieved 2020-02-21.
- "FUTURE MAN LLC". opencorporates.com. Retrieved 2020-02-21.
- "We Bought Fly Ranch". Burning Man Journal. Retrieved 2020-02-21.
Further reading
- Chen, Katherine K. 2009. Enabling Creative Chaos: The Organization Behind the Burning Man Event. Chicago, IL: University of Chicago Press.
- Chen, Katherine K. 2012. "Laboring for the Man: Augmenting Authority in a Voluntary Association." Research in the Sociology of Organizations 34:135-164.
- Chen, Katherine K. 2012. “Charismatizing the Routine: Storytelling for Meaning and Agency in the Burning Man Organization.” Qualitative Sociology 35(3): 311-334.
- Chen, Katherine K. 2013. ""Storytelling: An Informal Mechanism of Accountability for Voluntary Organizations." Nonprofit and Voluntary Sector Quarterly 42(5): 902–922.
- Chen, Katherine K. 2016. ““Plan Your Burn, Burn Your Plan”: How Decentralization, Storytelling, and Communification Can Support Participatory Practices.” The Sociological Quarterly 57(1): 71-97.
- "Burning Man organizers push to use own land for staging", Jeff DeLong, Reno Gazette-Journal, Posted: 5/14/2003
- Black Rock City, LLC operating agreement
