Extended parallel process model
The extended parallel process model (EPPM) is a framework developed by Kim Witte which attempts to predict how individuals will react when confronted with fear inducing stimuli. It was first published in Communication Monographs, Volume 59, December 1992; Witte subsequently published an initial test of the model in a later article published in Communication Monographs Volume 61, June 1994.
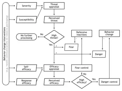
EPPM is based on Leventhal's danger control and fear control framework and on Roger's protection motivation theory.[1] It is commonly used in health communication campaigns when a message is attempting to persuade audience members to adopt a healthy behavior. Fear-framed campaigns must arouse a moderately-high amount of fear but a higher amount of self-efficacy and response efficacy. When there is more fear than efficacy, the message is expected to not be effective.
Reviews have highlighted many applications of the EPPM model in its 20 years since initial publication[2] but significant theoretical questions on the operationalization of key constructs remain and not all of its hypotheses have received empirical support.[3]
Inputs

The EPPM model defines four key factors to predict the likely outcome of communications which involve a fear appeal:
- Self-Efficacy – The perception the individual has that they are competent to perform the tasks needed to control the risk.
- Response Efficacy – The perception the individual has that the action, if carried out, will successfully control the risk.
- Susceptibility – The perception the individual has of how likely the threat is to impact them.
- Severity – The perception the individual has of the magnitude of the threat.
Outputs
Based on the inputs above, the EPPM model predicts three possible outcomes.
Danger control – When an individual perceives that the severity and susceptibility are high and also perceives that they are competent to take mitigating action then they are likely to act to control the danger.
Fear control – The model predicts that if an individual perceives their ability to control a risk as low, even if the severity and susceptibility is perceived as high, then they are likely to take steps to control their fear instead. Fear control responses are defined as coping mechanisms that reduce fear and include denial, psychological reactance and defensive avoidance. These are maladaptive changes, or counter-productive behaviours. Fear controlling behaviour may involve the use of cognitive defence mechanisms such as "It will happen to me sooner or later" in order to manage the state of anxiety.[4]
No Response – The severity or susceptibility of the danger was perceived as low.
Original articles
- Witte, K. (1992). Putting the fear back into fear appeals: The extended parallel process model. Communication Monographs, 59(4), 329–349.
- Witte, K. (1994). Fear control and danger control: A test of the extended parallel process model. Communication Monographs, 61(2), 113–134.
References
- https://www.msu.edu/~wittek/fearback.htm
- Maloney, E.; Lapinski, Maria; Witte, Kim (2011). "Fear Appeals and Persuasion: A Review and Update of the Extended Parallel Process Model". Social and Personality Psychology Compass. 5: 206–219. doi:10.1111/j.1751-9004.2011.00341.x.
- Maloney, E.; Popova, L (2011). "The Extended Parallel Process Model: Illuminating the Gaps in Research". Health Education and Behavior. 39: 455–473. doi:10.1177/1090198111418108.
- Maloney, E.; Lapinski, Maria; Witte, Kim (2011). "Fear Appeals and Persuasion: A Review and Update of the Extended Parallel Process Model". Social and Personality Psychology Compass. 5: 206–219. doi:10.1111/j.1751-9004.2011.00341.x.